¹«Ë¾ÐÂÎÅ
COMPANY NEWS
¶¡±½Ìª°ÐÏòС·Ö×Ó´úл£º¿Õ¼ä´úл×éѧÐÂÖ¤¾Ý
¡¡
Ðû²¼Ê±¼ä£º2025-02-18|
×÷ÕߣºÊ¯Ò©¼¯ÍÅ
¿ËÈÕ£¬£¬£¬£¬£¬£¬£¬£¬±±¾©´óѧµÚÒ»Ò½Ôº»ÆÒ»Äþ/½ðº£Ç¿/µË½¡ÎÄ/ÍõÔçϼ½ÌÊÚÍŶӵÄ×îÐÂÑо¿Ð§¹û¡¶Spatial metabolic analysis of the regulatory effects of DL-3-n-butylphthalide in a cerebral ischemia-reperfusion mouse model¡·½ÒÏþÓÚ¡¶Neurotherapeutics¡·ÔÓÖ¾ÉÏ£¨IF=5.6£©£¬£¬£¬£¬£¬£¬£¬£¬²©Ê¿Éú¬ÓîÐùΪµÚÒ»×÷Õß¡£¡£¡£¡£¡£¡£¡£¡£±¾Ñо¿Ö¼ÔÚʹÓÿռä´úл×éѧÆÊÎöNBPÔÚÄÔȱѪÔÙ¹à×¢Àú³ÌÖÐÒýÆðµÄ´úлת±ä¡£¡£¡£¡£¡£¡£¡£¡£Ñо¿Ð§¹ûÏÔʾNBP¿ÉÒÔͨ¹ýµ÷ÀíÄûÃÊËáÑ»·¡¢±ûͪËá´úл¡¢×ÔÊɺͲ»±¥ºÍÖ¬·¾ËáÉúÎïºÏ³ÉµÄ;¾¶£¬£¬£¬£¬£¬£¬£¬£¬ÏÔÖøïÔÌÄÔÈ±ÑªÃæ»ý²¢¸ÄÉÆÉñ¾¹¦Ð§¡£¡£¡£¡£¡£¡£¡£¡£½øÒ»²½µÄÑо¿Ö¤Êµ£¬£¬£¬£¬£¬£¬£¬£¬NBP¿ÉÏÔÖø¸ÄÉÆÏßÁ£ÌåÐÎ̬¡¢×ÔÊɺÍÌúéæÃüµÈÏà¹ØÖ¸±ê¡£¡£¡£¡£¡£¡£¡£¡£ÕâЩ·¢Ã÷ΪÆÊÎöNBPÔÚÖÎÁÆÄÔȱѪÔÙ¹à×¢ËðÉËÖеÄ×÷ÓûúÖÆÌṩÁ˸ü¶àµÄÒÀ¾Ý¡£¡£¡£¡£¡£¡£¡£¡£
×äÖÐÊÇÈ«Çò×î³£¼ûµÄéæÃüºÍ²Ð¼²Ôµ¹ÊÔÓÉÖ®Ò»£¬£¬£¬£¬£¬£¬£¬£¬ÆäÖÐȱѪÐÔ×äÖУ¨IS£©Õ¼87%£¬£¬£¬£¬£¬£¬£¬£¬¶Ô»¼ÕßÔì³ÉÖØ´óË𺦡£¡£¡£¡£¡£¡£¡£¡£ÏÖÔÚ¼±ÐÔÆÚISµÄÖÎÁÆÖ÷Òª°üÀ¨»úеȡ˨¡¢ÈÜ˨ºÍ¿¹ÑªË¨ÖÎÁÆ£¬£¬£¬£¬£¬£¬£¬£¬Ö÷Òª×ÅÖØÓÚѪ˨ɨ³ýºÍѪ¹ÜÔÙͨ¡£¡£¡£¡£¡£¡£¡£¡£Ô½À´Ô½¶àµÄÑо¿Åú×¢£¬£¬£¬£¬£¬£¬£¬£¬È±ÑªÔÙ¹à×¢ËðÉËÔÚISµÄÏ£ÍûºÍÔ¤ºóÖÐÆð×ÅÖ÷Òª×÷Ó㬣¬£¬£¬£¬£¬£¬£¬ÕâÅú×¢Éñ¾±£»£»£»£»£»£»£»£»¤ÖÎÁÆ¿ÉÄÜÊÇÒ»ÖÖÓÐÔ¶¾°µÄÖÎÁÆÒªÁì¡£¡£¡£¡£¡£¡£¡£¡£Òò´Ë£¬£¬£¬£¬£¬£¬£¬£¬¸ü¶àµÄÑо¿ÕýÖÂÁ¦ÓÚ¿ª·¢Ö¼ÔÚïÔÌȱѪÔÙ¹à×¢ËðÉ˵ÄÄÔ×äÖб£»£»£»£»£»£»£»£»¤ÁÆ·¨¡£¡£¡£¡£¡£¡£¡£¡£
DL-3-Õý¶¡»ù±½Ìª£¨NBP£©ÊÇÒ»ÖÖ´ÓÇÛ²Ë×ÑÖÐÌáÈ¡µÄÓÐÓÃÒòËØ£¬£¬£¬£¬£¬£¬£¬£¬Òѱ»Ö¤ÊµÔÚÖÎÁÆIS·½Ãæ¾ßÓÐÓÅÒìµÄÁÙ´²ÁÆÐ§ºÍÇå¾²ÐÔ¡£¡£¡£¡£¡£¡£¡£¡£Ç°ÆÚÑо¿Åú×¢£¬£¬£¬£¬£¬£¬£¬£¬NBPÔÚÄÔȱѪÔÙ¹à×¢Àú³ÌÖиÄÉÆÁËÏßÁ£Ì幦Ч¡£¡£¡£¡£¡£¡£¡£¡£ÆäËûÑо¿Ò²²ûÊÍÆäDZÔÚ»úÖÆ°üÀ¨ïÔÌÉñ¾Ñª¹ÜÑ×Ö¢¡¢Ôö½øÑª¹ÜÌìÉú¡¢ÒÖÖÆµòÍöºÍ×ÔÊÉ¡£¡£¡£¡£¡£¡£¡£¡£È»¶ø£¬£¬£¬£¬£¬£¬£¬£¬NBP¹ØÓÚÄÔȱѪÔÙ¹à×¢ËðÉËÖÐС·Ö×Ó´úлÎï¿Õ¼äÂþÑÜÓ°ÏìµÄϵͳÑо¿ÉÐδ¼¸¼û¡£¡£¡£¡£¡£¡£¡£¡£
ÏÖÔÚ£¬£¬£¬£¬£¬£¬£¬£¬ÄÔ×éÖ¯´úлÎïµÄÆÊÎöÊÖÒÕ°üÀ¨ÒºÏàÉ«Æ×-ÖÊÆ×·¨£¨LC-MS£©ºÍÆøÏàÉ«Æ×-ÖÊÆ×ÁªÓ÷¨£¨GC-MS£©¡£¡£¡£¡£¡£¡£¡£¡£È»¶ø£¬£¬£¬£¬£¬£¬£¬£¬ÕâЩÊÖÒÕÔÚ·´Ó¦´úлÎïµÄ¿Õ¼äÐÅÏ¢·½ÃæÈ±·¦ÌØÒìÐÔ£¬£¬£¬£¬£¬£¬£¬£¬¶øÕâÖÖÌØÒìÐÔ¹ØÓÚ׼ȷÃ÷È·ÖØ´óµÄÐÄÀíºÍ²¡ÀíÀú³ÌÖÁ¹ØÖ÷Òª¡£¡£¡£¡£¡£¡£¡£¡£¿£¿£¿£¿£¿£¿£¿Õ¼ä´úл×éѧ£¨SM£©ÒòÆäÌṩÈýά×éѧÊý¾ÝµÄÄÜÁ¦¶øÊܵ½ÁËÆÕ±éµÄ¹Ø×¢¡£¡£¡£¡£¡£¡£¡£¡£¾ÓÉÏà¹ØÊÖÒյĶà´Îµü´ú£¬£¬£¬£¬£¬£¬£¬£¬¿ª·¢ÁËÐÂÒ»´úÆøÁ÷¸¨Öú½âÎüµçÅçÎíµçÀëÖÊÆ×³ÉÏñ£¨AFADESI-MSI£©¡£¡£¡£¡£¡£¡£¡£¡£ÒòÆä²»ÐèÒª»ùÖʸ¨Öú»ò¸ßÕæ¿ÕÇéÐΣ¬£¬£¬£¬£¬£¬£¬£¬´Ó¶øÌṩÁ˸üºÃµÄѸËٶȺͼì²â¹æÄ££¬£¬£¬£¬£¬£¬£¬£¬ÏÖÔÚÒÑÓÃÓÚÒ©ÎïµÄ×÷ÓûúÖÆÑо¿¡£¡£¡£¡£¡£¡£¡£¡£
±¾Ñо¿Ö¼ÔÚʹÓÃAFADESI-MSIÑо¿NBP¶ÔС·Ö×Ó´úлÎï¿Õ¼äת±äµÄÓ°Ï죬£¬£¬£¬£¬£¬£¬£¬ÒÔÕ¹ÍûÆä¶ÔȱѪÔÙ¹à×¢ËðÉ˵ÄDZÔÚ±£»£»£»£»£»£»£»£»¤»úÖÆ¡£¡£¡£¡£¡£¡£¡£¡£
Ñо¿ÒªÁì
ÌåÄÚʵÑéÖУ¬£¬£¬£¬£¬£¬£¬£¬Í¨¹ý±ÕÈû´óÄÔÖж¯Âö1СʱºóÔÙ¹à×¢£¬£¬£¬£¬£¬£¬£¬£¬¹¹½¨Ð¡ÊóÄÔȱѪÔÙ¹àעģ×Ó¡£¡£¡£¡£¡£¡£¡£¡£ÔÙ¹à×¢µÄͬʱ¾²Âö×¢ÉäNBP»òÐÄÀíÑÎË®£¬£¬£¬£¬£¬£¬£¬£¬24СʱºóÆÀ¹À°üÀ¨Éñ¾ÏµÍ³ÆÀ·ÖºÍ´úлÎï¸Ä±äÔÚÄÚµÄҩЧָ±ê¡£¡£¡£¡£¡£¡£¡£¡£ÌåÍâʵÑéÖУ¬£¬£¬£¬£¬£¬£¬£¬ÔËÓÃHT22СÊóÉñ¾ÔªÏ¸°ûϵ¹¹½¨È±Ñõ¸´Ñõϸ°ûÄ£×ÓÆÀ¹ÀNBPµÄÁÆÐ§£¬£¬£¬£¬£¬£¬£¬£¬ÏêϸÈçͼ1Ëùʾ¡£¡£¡£¡£¡£¡£¡£¡£

? ? ? ? ? ? ? ? ? ? ? ? ? ? ? ? ? ? ? ? ? ? ? ? ? ? ? ? ? ? ? ? ? ? ? ? ? ? ? ? ͼ1. ʵÑéÁ÷³Ìͼ
Ñо¿Ð§¹û

´óÄÔ¼«Ò×±¬·¢¾Ö²¿È±Ñª£¬£¬£¬£¬£¬£¬£¬£¬Ö»¹ÜÖ»Õ¼ÆäÌåÖØµÄ2%£¬£¬£¬£¬£¬£¬£¬£¬µ«ÏûºÄÁËÈËÌåÔ¼20-25%µÄÑõÆøºÍÆÏÌÑÌÇ¡£¡£¡£¡£¡£¡£¡£¡£²»ÖÐÖ¹µÄÄÜÁ¿¹©Ó¦¶ÔÄÔ×éÖ¯¹¦Ð§ÖÁ¹ØÖ÷Òª£¬£¬£¬£¬£¬£¬£¬£¬ÍâÔ´ÐÔ£¨ÈçÑõÆøºÍÆÏÌÑÌÇ£©»òÄÚÔ´ÐÔ£¨ÈçÏßÁ£Ì幦ЧÕϰ£©ÒòËØÔì³ÉµÄÖÐÖ¹¾ù¿ÉÄܵ¼Ö²»¿ÉÄæµÄËðÉË¡£¡£¡£¡£¡£¡£¡£¡£KEGGͨ·¸»¼¯ÆÊÎöÅú×¢£¬£¬£¬£¬£¬£¬£¬£¬NBPÉϵ÷ÁËÓë±ûͪËá´úлºÍÄûÃÊËáÑ»·Ïà¹ØµÄͨ·£¬£¬£¬£¬£¬£¬£¬£¬ÕâÁ½Õß¶¼ÊÇÄÜÁ¿¹©Ó¦Ëù±ØÐèµÄ£¨Í¼3i£©¡£¡£¡£¡£¡£¡£¡£¡£Í¼4aÏÔʾÁËÏêϸµÄÄÜÁ¿¹©Ó¦»úÖÆµÄʾÒâͼ¡£¡£¡£¡£¡£¡£¡£¡£NBP×éÄÜÁ¿Ïà¹Ø´úлÎïµÄˮƽ£¬£¬£¬£¬£¬£¬£¬£¬°üÀ¨Á×ËáÏ©´¼±ûͪËá¡¢±ûͪËáºÍçúçêËᣬ£¬£¬£¬£¬£¬£¬£¬ÏÔÖøÉϵ÷£¬£¬£¬£¬£¬£¬£¬£¬¶øÈéËáˮƽÏÔÖøÏµ÷£¨Í¼4b-f£©¡£¡£¡£¡£¡£¡£¡£¡£ÕâЩ·¢Ã÷Åú×¢NBP×éµÄÏßÁ£ÌåÓÐÑõºôÎüÄÜÁ¿¹©Ó¦ÏµÍ³ÏÔÖøÔöÇ¿¡£¡£¡£¡£¡£¡£¡£¡£±ðµÄ£¬£¬£¬£¬£¬£¬£¬£¬±ûͪËáÓëL-ÈéËá±ÈÀýµÄÔöÌí£¨Í¼4g£©Í¬ÑùÅú×¢NBP×éµÄÏßÁ£Ì幦ЧÔöÇ¿£¬£¬£¬£¬£¬£¬£¬£¬×ÛÉÏЧ¹ûÏÔʾÏßÁ£ÌåÊÇNBPµÄDZÔڰе㡣¡£¡£¡£¡£¡£¡£¡£

£¨ËÄ£©NBP¸ÄÉÆÏßÁ£ÌåÐÎ̬
¿Õ¼ä´úл×éѧµÄЧ¹ûÅú×¢ÏßÁ£Ìå¿ÉÄÜÊÇNBPµÄ°Ðµã¡£¡£¡£¡£¡£¡£¡£¡£ÎªÁ˽øÒ»²½ÑéÖ¤ÕâÒ»¼ÙÉ裬£¬£¬£¬£¬£¬£¬£¬Ñо¿Ö°Ô±ÆÊÎöÁËÏßÁ£ÌåµÄÐÎ̬ת±ä£¬£¬£¬£¬£¬£¬£¬£¬°üÀ¨ÏßÁ£ÌåáÕÊý¡¢»ùÖÊÃܶȺÍÖ×ÕÍ¡£¡£¡£¡£¡£¡£¡£¡£´ÓÐÎ̬ѧµÄ½Ç¶ÈÀ´¿´£¬£¬£¬£¬£¬£¬£¬£¬Ã¿¸öÏßÁ£ÌåµÄáÕÊýÄ¿ÔöÌíºÍ»ùÖÊÃܶÈÔöÌíÅú×¢ÏßÁ£Ì幦Ч״̬»ñµÃ¸ÄÉÆ¡£¡£¡£¡£¡£¡£¡£¡£ÏßÁ£ÌåáÕ¡¢»ùÖÊÃܶȺÍÖ×Õ͵ķÖÀàÈçͼ5aËùʾ¡£¡£¡£¡£¡£¡£¡£¡£ÆÊÎöЧ¹ûÏÔʾ£¬£¬£¬£¬£¬£¬£¬£¬NBP¹ØÓÚÏßÁ£ÌåáÕ¡¢»ùÖÊÃܶȺÍÖ×ÕÍÌåÏÖ³ö²î±ðˮƽµÄ¸ÄÉÆ×÷Óã¨Í¼5b, cºÍd£©¡£¡£¡£¡£¡£¡£¡£¡£

£¨Î壩NBPÒÖÖÆ×ÔÊÉ
×ÔÊÉÊÇÒ»ÖÖϸ°û»úÖÆ£¬£¬£¬£¬£¬£¬£¬£¬¿ÉÒÔ¸ôÀëÊÜËð/ÀÏ»¯µÄϸ°ûÆ÷¡¢¶àÓàµÄÂѰ×ÖʺÍϸ°ûÒòËØ£¬£¬£¬£¬£¬£¬£¬£¬ÒòÆäÔÚ¶àÖÖ¼²²¡ÖеÄDZÔÚÖ²¡×÷ÓöøÊܵ½ÆÕ±é¹Ø×¢¡£¡£¡£¡£¡£¡£¡£¡£ÓÐÑо¿Åú×¢Á×Ö¬õ£ÒÒ´¼°·£¨PE£©ÊÇ×ÔÊɵÄÒªº¦µ÷ÀíÒò×Ó¡£¡£¡£¡£¡£¡£¡£¡£ÔÚ¸ÃÑо¿ÖУ¬£¬£¬£¬£¬£¬£¬£¬´úлÎïÆÊÎöÏÔʾÁË×ÔÊÉ;¾¶µÄÏÔÖøÏµ÷£¬£¬£¬£¬£¬£¬£¬£¬ÈçPEˮƽ½µµÍËùʾ£¨Í¼3jºÍ6a£©£¬£¬£¬£¬£¬£¬£¬£¬²¢Í¨¹ý¶¨Á¿ÆÊÎöÑéÖ¤ÁËÕâЩ·¢Ã÷£¨Í¼6bºÍc£©£¬£¬£¬£¬£¬£¬£¬£¬Åú×¢ÒÖÖÆ×ÔÊÉ¿ÉÄÜÊÇNBPµÄ×÷ÓûúÖÆÖ®Ò»¡£¡£¡£¡£¡£¡£¡£¡£ÔÚȱÑõ¸´Ñõϸ°ûÄ£×ÓÖУ¬£¬£¬£¬£¬£¬£¬£¬NBP×éϸ°ûµÄLC3±í´ï½µµÍ£¬£¬£¬£¬£¬£¬£¬£¬p62±í´ïÉý¸ß£¬£¬£¬£¬£¬£¬£¬£¬Åú×¢NBP¹ØÓÚϸ°û×ÔÊɾßÓÐDZÔÚµÄÒÖÖÆ×÷Óã¨Í¼6dºÍe£©¡£¡£¡£¡£¡£¡£¡£¡£±ðµÄ£¬£¬£¬£¬£¬£¬£¬£¬Í¸Éäµç×ÓÏÔ΢¾µ£¨TEM£©µÄЧ¹ûÒ²ÏÔʾÁËNBP´¦Öóͷ£ºóµÄÉñ¾ÔªÏ¸°ûÖеÄ×ÔÊÉÌåµÄïÔÌ£¨Í¼6fºÍg£©¡£¡£¡£¡£¡£¡£¡£¡£×ÛÉÏËùÊö£¬£¬£¬£¬£¬£¬£¬£¬ÕâЩЧ¹ûÅú×¢NBP¿ÉÄÜͨ¹ýÒÖÖÆÏ¸°û×ÔÊÉʩչÉñ¾±£»£»£»£»£»£»£»£»¤×÷Óᣡ£¡£¡£¡£¡£¡£¡£

£¨Áù£©NBPïÔ̲»±¥ºÍÖ¬·¾ËáµÄÉúÎïºÏ³É
Ö¬ÖÊ´úлÔÚά³ÖÕý³£Ï¸°û¹¦Ð§·½ÃæÖÁ¹ØÖ÷Òª£¬£¬£¬£¬£¬£¬£¬£¬ÓÐÑо¿Åú×¢£¬£¬£¬£¬£¬£¬£¬£¬¶à²»±¥ºÍÖ¬·¾ËᣨPUFA£©¼ÓÈëµ÷ÀíÌúéæÃü£¬£¬£¬£¬£¬£¬£¬£¬ÌúéæÃüÊÇÒ»ÖÖ¼ÓÈëȱѪÔÙ¹à×¢ËðÉ˵Äϸ°ûéæÃü·½·¨¡£¡£¡£¡£¡£¡£¡£¡£Ñо¿Ð§¹ûÏÔʾ£¬£¬£¬£¬£¬£¬£¬£¬NBP¿ÉÒÔÒÖÖÆ²»±¥ºÍÖ¬·¾ËáµÄÉúÎïºÏ³É;¾¶£¨Í¼3j£©£¬£¬£¬£¬£¬£¬£¬£¬Í¨¹ý¶¨Á¿ÆÊÎöҲ֤ʵÁËNBP¼ÓÈëµ½PUFAµÄÉúÎïºÏ³É;¾¶ÖУ¨Í¼7a-g£©£¬£¬£¬£¬£¬£¬£¬£¬Åú×¢ÌúéæÃü¿ÉÄÜÊÇNBP¸ÄÉÆÉñ¾¹¦Ð§µÄDZÔÚ»úÖÆÖ®Ò»¡£¡£¡£¡£¡£¡£¡£¡£±ðµÄ£¬£¬£¬£¬£¬£¬£¬£¬ROS×÷ΪÌúéæÃüµÄÖ÷ÒªÖ¸±ê£¬£¬£¬£¬£¬£¬£¬£¬ÔÚϸ°ûÄ£×ÓÖУ¬£¬£¬£¬£¬£¬£¬£¬NBPÒ²ÌåÏÖ³ö½µµÍROS£¨Í¼7hºÍi£©ºÍÖ¬ÖÊROS£¨Í¼7jºÍk£©µÄ×÷Óᣡ£¡£¡£¡£¡£¡£¡£×ÛÉÏЧ¹ûÅú×¢£¬£¬£¬£¬£¬£¬£¬£¬NBP¿ÉÄÜͨ¹ýÒÖÖÆ²»±¥ºÍÖ¬·¾ËáµÄÉúÎïºÏ³ÉÀ´ÒÖÖÆÌúéæÃü£¬£¬£¬£¬£¬£¬£¬£¬´Ó¶øÊ©Õ¹Éñ¾±£»£»£»£»£»£»£»£»¤×÷Óᣡ£¡£¡£¡£¡£¡£¡£

£¨Æß£©NBP¸ÄÉÆÄÔȱѪÔÙ¹à×¢ËðÉ˵ĻúÖÆÍ¼
NBPͨ¹ýµ÷ÀíС·Ö×Ó´úл;¾¶Ê©Õ¹¶ÔMCAOСÊóÄÔȱѪÔÙ¹à×¢ËðÉ˵ÄÖÎÁÆ×÷Óᣡ£¡£¡£¡£¡£¡£¡£Ç±ÔÚµÄ×÷ÓûúÖÆ°üÀ¨ÔöÇ¿ÄÜÁ¿¹©Ó¦¡¢ïÔÌÈéËá»ýÀÛ¡¢ÒÖÖÆ×ÔÊɺ͸ÄÉÆ²»±¥ºÍÖ¬·¾ËáµÄÉúÎïºÏ³É£¬£¬£¬£¬£¬£¬£¬£¬Èçͼ8Ëùʾ¡£¡£¡£¡£¡£¡£¡£¡£

Ñо¿½áÂÛ
±¾Ñо¿Åú×¢£¬£¬£¬£¬£¬£¬£¬£¬NBPͨ¹ý¸ÄÉÆÄÜÁ¿¹©Ó¦¡¢ïÔÌÈéËá»ýÀÛ¡¢¼õÇá×ÔÊɺÍÒÖÖÆ¶à²»±¥ºÍÖ¬·¾ËᣨPUFA£©ÉúÎïºÏ³ÉʩչÉñ¾±£»£»£»£»£»£»£»£»¤µÄ×÷Óᣡ£¡£¡£¡£¡£¡£¡£±ðµÄ£¬£¬£¬£¬£¬£¬£¬£¬NBP¹ØÓÚÏßÁ£ÌåÐÎ̬ºÍÌúéæÃüµÄÏà¹ØÖ¸±ê¾ù¾ßÓиÄÉÆ×÷Óᣡ£¡£¡£¡£¡£¡£¡£ÕâЩ·¢Ã÷ΪNBPÖÎÁÆÄÔȱѪÔÙ¹à×¢ËðÉ˺óС·Ö×Ó´úлÎï¸Ä±äµÄ׼ȷ¿Õ¼äÂþÑÜÌṩÁËеĿ´·¨¡£¡£¡£¡£¡£¡£¡£¡£
£¨Ò»£©NBP¶ÔȱѪÔÙ¹à×¢Àú³ÌÖеÄÉñ¾¹¦Ð§¾ßÓб£»£»£»£»£»£»£»£»¤×÷ÓÃ
TTCȾɫÏÔʾ£¬£¬£¬£¬£¬£¬£¬£¬ÓëÐÄÀíÑÎË®£¨NS£©×éÏà±È£¬£¬£¬£¬£¬£¬£¬£¬NBPÖÎÁÆ×éµÄ¹£ËÀÃæ»ýÏÔÖøïÔÌ£¨Í¼2aºÍb£©¡£¡£¡£¡£¡£¡£¡£¡£±ðµÄ£¬£¬£¬£¬£¬£¬£¬£¬NBP×éÒ²ÌåÏÖ³ö½ÏÇáµÄÉñ¾¹¦Ð§È±ËðÖ¢×´£¨Í¼2c£©¡£¡£¡£¡£¡£¡£¡£¡£ÕâЩЧ¹ûÅú×¢£¬£¬£¬£¬£¬£¬£¬£¬NBP¶ÔÄÔȱѪÔÙ¹à×¢ËðÉËÄ£×ÓµÄÉñ¾¹¦Ð§¾ßÓÐÓÅÒìµÄ±£»£»£»£»£»£»£»£»¤×÷Óᣡ£¡£¡£¡£¡£¡£¡£

£¨¶þ£©Ê¹ÓÃAFADESI-MSIÅжÏNBPÉñ¾±£»£»£»£»£»£»£»£»¤×÷ÓõÄDZÔÚ»úÖÆ
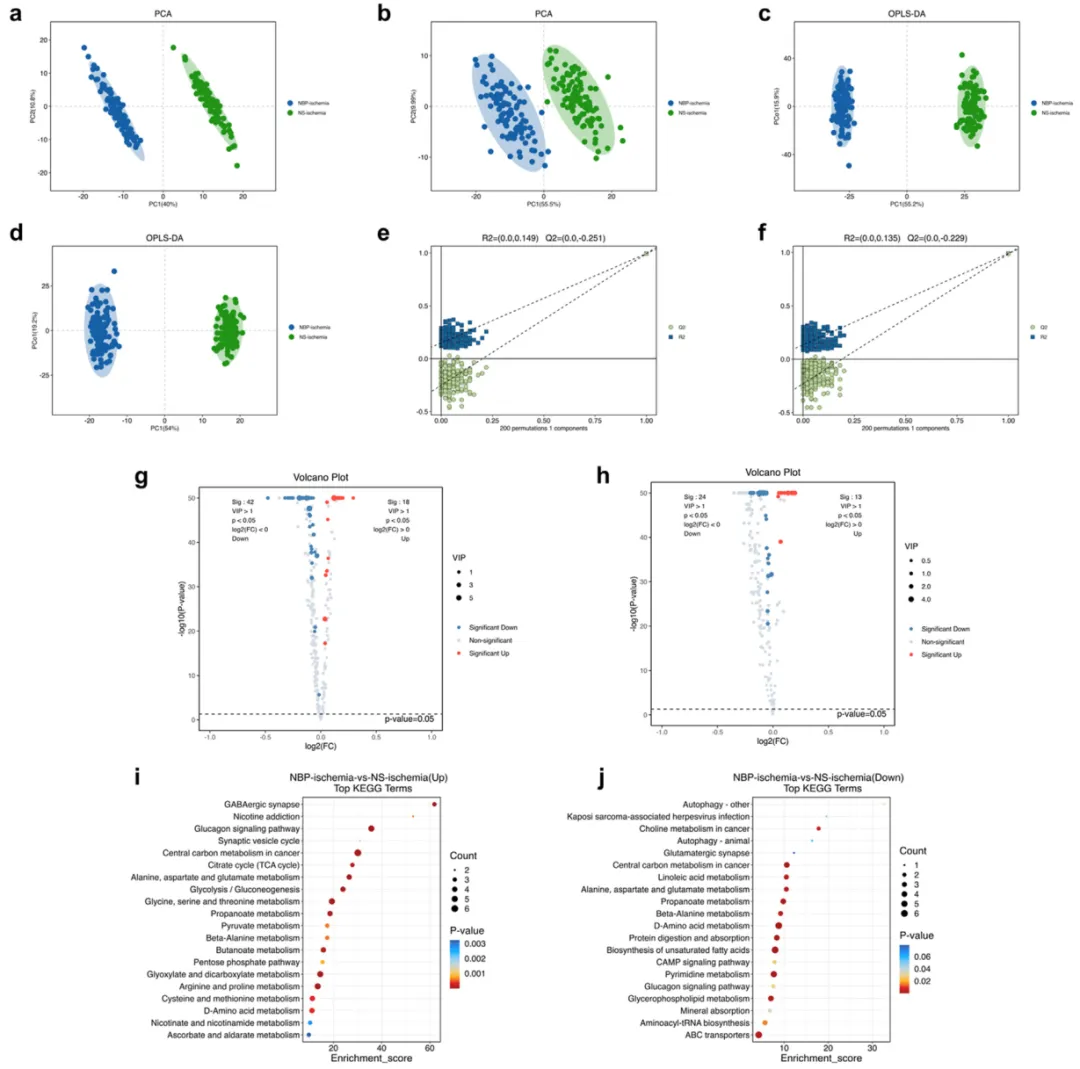
ÔËÓÿռä´úл×éѧ£¨SM£©Ñо¿NBP¶Ô´úлÎïÆ×µÄÓ°Ïì¡£¡£¡£¡£¡£¡£¡£¡£Ö÷ÒòËØÆÊÎö£¨PCA£©Õ¹ÏÖÁËÁ½×éÖ®¼ä²î±ðµÄ´úлÎïģʽ£¨Í¼3aºÍb£©£¬£¬£¬£¬£¬£¬£¬£¬Õý½»Æ«×îС¶þ³Ë·¨ÅбðÆÊÎö£¨OPLS-DA£©ÏÔʾÁ˾ÛÀàºÍ·Ö×é²î±ð£¨Í¼3cºÍd£©¡£¡£¡£¡£¡£¡£¡£¡£Öû»²âÊÔͨ¹ý7±¶½»Ö¯ÑéÖ¤ºÍ200¸öÏìÓ¦À´ÆÀ¹ÀÄ£×ÓµÄÖÊÁ¿£¬£¬£¬£¬£¬£¬£¬£¬Åú×¢Á½×éЧ¹ûûÓйýÄâºÏ£¨Í¼3eºÍf£©¡£¡£¡£¡£¡£¡£¡£¡£ÔÚ¸ºµçÀëģʽÏÂÅжϳö481ÖÖ´úлÎ£¬£¬£¬£¬£¬£¬£¬ÔÚÕýµçÀëģʽÏÂÅбð³ö295ÖÖ´úлÎï¡£¡£¡£¡£¡£¡£¡£¡£ÔÚ¸ºÀë×ÓģʽÏ£¬£¬£¬£¬£¬£¬£¬£¬ÓÐ18ÖÖÉϵ÷µÄ´úлÎïºÍ42ÖÖϵ÷µÄ´úлÎ£¬£¬£¬£¬£¬£¬£¬ÔÚÕýÀë×ÓģʽÏÂÓÐ13ÖÖÉϵ÷µÄ´úл²úÆ·ºÍ24ÖÖϵ÷µÄ´úл²úÆ·£¨Í¼3gºÍh£©¡£¡£¡£¡£¡£¡£¡£¡£ËæºóµÄ·ÖÀàºÍͨ·¸»¼¯ÆÊÎöÕ¹ÏÖÁËNBPÓ°ÏìµÄÒªº¦´úлͨ·£¨Í¼3iºÍj£©¡£¡£¡£¡£¡£¡£¡£¡£
TTCȾɫÏÔʾ£¬£¬£¬£¬£¬£¬£¬£¬ÓëÐÄÀíÑÎË®£¨NS£©×éÏà±È£¬£¬£¬£¬£¬£¬£¬£¬NBPÖÎÁÆ×éµÄ¹£ËÀÃæ»ýÏÔÖøïÔÌ£¨Í¼2aºÍb£©¡£¡£¡£¡£¡£¡£¡£¡£±ðµÄ£¬£¬£¬£¬£¬£¬£¬£¬NBP×éÒ²ÌåÏÖ³ö½ÏÇáµÄÉñ¾¹¦Ð§È±ËðÖ¢×´£¨Í¼2c£©¡£¡£¡£¡£¡£¡£¡£¡£ÕâЩЧ¹ûÅú×¢£¬£¬£¬£¬£¬£¬£¬£¬NBP¶ÔÄÔȱѪÔÙ¹à×¢ËðÉËÄ£×ÓµÄÉñ¾¹¦Ð§¾ßÓÐÓÅÒìµÄ±£»£»£»£»£»£»£»£»¤×÷Óᣡ£¡£¡£¡£¡£¡£¡£

ͼ2. NBP¶Ô¹£ËÀÃæ»ýºÍÉñ¾¹¦Ð§È±ËðÖ¢×´µÄÓ°Ïì
£¨¶þ£©Ê¹ÓÃAFADESI-MSIÅжÏNBPÉñ¾±£»£»£»£»£»£»£»£»¤×÷ÓõÄDZÔÚ»úÖÆ
ÔËÓÿռä´úл×éѧ£¨SM£©Ñо¿NBP¶Ô´úлÎïÆ×µÄÓ°Ïì¡£¡£¡£¡£¡£¡£¡£¡£Ö÷ÒòËØÆÊÎö£¨PCA£©Õ¹ÏÖÁËÁ½×éÖ®¼ä²î±ðµÄ´úлÎïģʽ£¨Í¼3aºÍb£©£¬£¬£¬£¬£¬£¬£¬£¬Õý½»Æ«×îС¶þ³Ë·¨ÅбðÆÊÎö£¨OPLS-DA£©ÏÔʾÁ˾ÛÀàºÍ·Ö×é²î±ð£¨Í¼3cºÍd£©¡£¡£¡£¡£¡£¡£¡£¡£Öû»²âÊÔͨ¹ý7±¶½»Ö¯ÑéÖ¤ºÍ200¸öÏìÓ¦À´ÆÀ¹ÀÄ£×ÓµÄÖÊÁ¿£¬£¬£¬£¬£¬£¬£¬£¬Åú×¢Á½×éЧ¹ûûÓйýÄâºÏ£¨Í¼3eºÍf£©¡£¡£¡£¡£¡£¡£¡£¡£ÔÚ¸ºµçÀëģʽÏÂÅжϳö481ÖÖ´úлÎ£¬£¬£¬£¬£¬£¬£¬ÔÚÕýµçÀëģʽÏÂÅбð³ö295ÖÖ´úлÎï¡£¡£¡£¡£¡£¡£¡£¡£ÔÚ¸ºÀë×ÓģʽÏ£¬£¬£¬£¬£¬£¬£¬£¬ÓÐ18ÖÖÉϵ÷µÄ´úлÎïºÍ42ÖÖϵ÷µÄ´úлÎ£¬£¬£¬£¬£¬£¬£¬ÔÚÕýÀë×ÓģʽÏÂÓÐ13ÖÖÉϵ÷µÄ´úл²úÆ·ºÍ24ÖÖϵ÷µÄ´úл²úÆ·£¨Í¼3gºÍh£©¡£¡£¡£¡£¡£¡£¡£¡£ËæºóµÄ·ÖÀàºÍͨ·¸»¼¯ÆÊÎöÕ¹ÏÖÁËNBPÓ°ÏìµÄÒªº¦´úлͨ·£¨Í¼3iºÍj£©¡£¡£¡£¡£¡£¡£¡£¡£

ͼ3. AFADESI-MSIÅжÏNBPÉñ¾±£»£»£»£»£»£»£»£»¤×÷ÓõÄDZÔÚ»úÖÆ
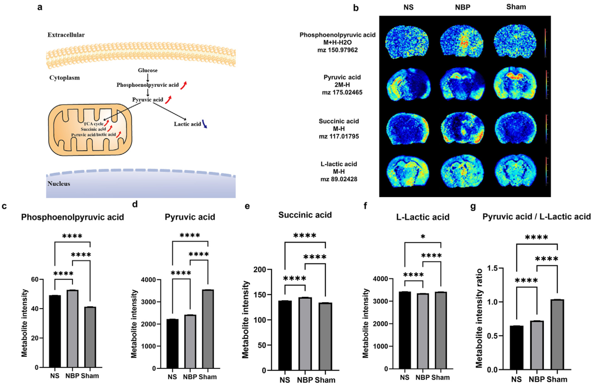
£¨Èý£©NBP¸ÄÉÆÄÜÁ¿¹©Ó¦²¢ïÔÌÈéËá»ýÀÛ´óÄÔ¼«Ò×±¬·¢¾Ö²¿È±Ñª£¬£¬£¬£¬£¬£¬£¬£¬Ö»¹ÜÖ»Õ¼ÆäÌåÖØµÄ2%£¬£¬£¬£¬£¬£¬£¬£¬µ«ÏûºÄÁËÈËÌåÔ¼20-25%µÄÑõÆøºÍÆÏÌÑÌÇ¡£¡£¡£¡£¡£¡£¡£¡£²»ÖÐÖ¹µÄÄÜÁ¿¹©Ó¦¶ÔÄÔ×éÖ¯¹¦Ð§ÖÁ¹ØÖ÷Òª£¬£¬£¬£¬£¬£¬£¬£¬ÍâÔ´ÐÔ£¨ÈçÑõÆøºÍÆÏÌÑÌÇ£©»òÄÚÔ´ÐÔ£¨ÈçÏßÁ£Ì幦ЧÕϰ£©ÒòËØÔì³ÉµÄÖÐÖ¹¾ù¿ÉÄܵ¼Ö²»¿ÉÄæµÄËðÉË¡£¡£¡£¡£¡£¡£¡£¡£KEGGͨ·¸»¼¯ÆÊÎöÅú×¢£¬£¬£¬£¬£¬£¬£¬£¬NBPÉϵ÷ÁËÓë±ûͪËá´úлºÍÄûÃÊËáÑ»·Ïà¹ØµÄͨ·£¬£¬£¬£¬£¬£¬£¬£¬ÕâÁ½Õß¶¼ÊÇÄÜÁ¿¹©Ó¦Ëù±ØÐèµÄ£¨Í¼3i£©¡£¡£¡£¡£¡£¡£¡£¡£Í¼4aÏÔʾÁËÏêϸµÄÄÜÁ¿¹©Ó¦»úÖÆµÄʾÒâͼ¡£¡£¡£¡£¡£¡£¡£¡£NBP×éÄÜÁ¿Ïà¹Ø´úлÎïµÄˮƽ£¬£¬£¬£¬£¬£¬£¬£¬°üÀ¨Á×ËáÏ©´¼±ûͪËá¡¢±ûͪËáºÍçúçêËᣬ£¬£¬£¬£¬£¬£¬£¬ÏÔÖøÉϵ÷£¬£¬£¬£¬£¬£¬£¬£¬¶øÈéËáˮƽÏÔÖøÏµ÷£¨Í¼4b-f£©¡£¡£¡£¡£¡£¡£¡£¡£ÕâЩ·¢Ã÷Åú×¢NBP×éµÄÏßÁ£ÌåÓÐÑõºôÎüÄÜÁ¿¹©Ó¦ÏµÍ³ÏÔÖøÔöÇ¿¡£¡£¡£¡£¡£¡£¡£¡£±ðµÄ£¬£¬£¬£¬£¬£¬£¬£¬±ûͪËáÓëL-ÈéËá±ÈÀýµÄÔöÌí£¨Í¼4g£©Í¬ÑùÅú×¢NBP×éµÄÏßÁ£Ì幦ЧÔöÇ¿£¬£¬£¬£¬£¬£¬£¬£¬×ÛÉÏЧ¹ûÏÔʾÏßÁ£ÌåÊÇNBPµÄDZÔڰе㡣¡£¡£¡£¡£¡£¡£¡£

ͼ4. NBPÔöÇ¿ÄÜÁ¿¹©Ó¦ºÍïÔÌÈéËá»ýÀÛ
£¨ËÄ£©NBP¸ÄÉÆÏßÁ£ÌåÐÎ̬
¿Õ¼ä´úл×éѧµÄЧ¹ûÅú×¢ÏßÁ£Ìå¿ÉÄÜÊÇNBPµÄ°Ðµã¡£¡£¡£¡£¡£¡£¡£¡£ÎªÁ˽øÒ»²½ÑéÖ¤ÕâÒ»¼ÙÉ裬£¬£¬£¬£¬£¬£¬£¬Ñо¿Ö°Ô±ÆÊÎöÁËÏßÁ£ÌåµÄÐÎ̬ת±ä£¬£¬£¬£¬£¬£¬£¬£¬°üÀ¨ÏßÁ£ÌåáÕÊý¡¢»ùÖÊÃܶȺÍÖ×ÕÍ¡£¡£¡£¡£¡£¡£¡£¡£´ÓÐÎ̬ѧµÄ½Ç¶ÈÀ´¿´£¬£¬£¬£¬£¬£¬£¬£¬Ã¿¸öÏßÁ£ÌåµÄáÕÊýÄ¿ÔöÌíºÍ»ùÖÊÃܶÈÔöÌíÅú×¢ÏßÁ£Ì幦Ч״̬»ñµÃ¸ÄÉÆ¡£¡£¡£¡£¡£¡£¡£¡£ÏßÁ£ÌåáÕ¡¢»ùÖÊÃܶȺÍÖ×Õ͵ķÖÀàÈçͼ5aËùʾ¡£¡£¡£¡£¡£¡£¡£¡£ÆÊÎöЧ¹ûÏÔʾ£¬£¬£¬£¬£¬£¬£¬£¬NBP¹ØÓÚÏßÁ£ÌåáÕ¡¢»ùÖÊÃܶȺÍÖ×ÕÍÌåÏÖ³ö²î±ðˮƽµÄ¸ÄÉÆ×÷Óã¨Í¼5b, cºÍd£©¡£¡£¡£¡£¡£¡£¡£¡£

ͼ5. NBP¸ÄÉÆÏßÁ£ÌåÐÎ̬
£¨Î壩NBPÒÖÖÆ×ÔÊÉ
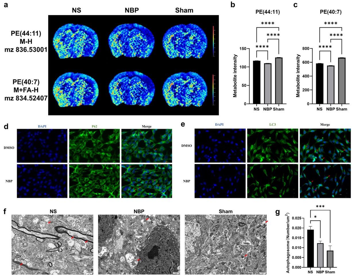
×ÔÊÉÊÇÒ»ÖÖϸ°û»úÖÆ£¬£¬£¬£¬£¬£¬£¬£¬¿ÉÒÔ¸ôÀëÊÜËð/ÀÏ»¯µÄϸ°ûÆ÷¡¢¶àÓàµÄÂѰ×ÖʺÍϸ°ûÒòËØ£¬£¬£¬£¬£¬£¬£¬£¬ÒòÆäÔÚ¶àÖÖ¼²²¡ÖеÄDZÔÚÖ²¡×÷ÓöøÊܵ½ÆÕ±é¹Ø×¢¡£¡£¡£¡£¡£¡£¡£¡£ÓÐÑо¿Åú×¢Á×Ö¬õ£ÒÒ´¼°·£¨PE£©ÊÇ×ÔÊɵÄÒªº¦µ÷ÀíÒò×Ó¡£¡£¡£¡£¡£¡£¡£¡£ÔÚ¸ÃÑо¿ÖУ¬£¬£¬£¬£¬£¬£¬£¬´úлÎïÆÊÎöÏÔʾÁË×ÔÊÉ;¾¶µÄÏÔÖøÏµ÷£¬£¬£¬£¬£¬£¬£¬£¬ÈçPEˮƽ½µµÍËùʾ£¨Í¼3jºÍ6a£©£¬£¬£¬£¬£¬£¬£¬£¬²¢Í¨¹ý¶¨Á¿ÆÊÎöÑéÖ¤ÁËÕâЩ·¢Ã÷£¨Í¼6bºÍc£©£¬£¬£¬£¬£¬£¬£¬£¬Åú×¢ÒÖÖÆ×ÔÊÉ¿ÉÄÜÊÇNBPµÄ×÷ÓûúÖÆÖ®Ò»¡£¡£¡£¡£¡£¡£¡£¡£ÔÚȱÑõ¸´Ñõϸ°ûÄ£×ÓÖУ¬£¬£¬£¬£¬£¬£¬£¬NBP×éϸ°ûµÄLC3±í´ï½µµÍ£¬£¬£¬£¬£¬£¬£¬£¬p62±í´ïÉý¸ß£¬£¬£¬£¬£¬£¬£¬£¬Åú×¢NBP¹ØÓÚϸ°û×ÔÊɾßÓÐDZÔÚµÄÒÖÖÆ×÷Óã¨Í¼6dºÍe£©¡£¡£¡£¡£¡£¡£¡£¡£±ðµÄ£¬£¬£¬£¬£¬£¬£¬£¬Í¸Éäµç×ÓÏÔ΢¾µ£¨TEM£©µÄЧ¹ûÒ²ÏÔʾÁËNBP´¦Öóͷ£ºóµÄÉñ¾ÔªÏ¸°ûÖеÄ×ÔÊÉÌåµÄïÔÌ£¨Í¼6fºÍg£©¡£¡£¡£¡£¡£¡£¡£¡£×ÛÉÏËùÊö£¬£¬£¬£¬£¬£¬£¬£¬ÕâЩЧ¹ûÅú×¢NBP¿ÉÄÜͨ¹ýÒÖÖÆÏ¸°û×ÔÊÉʩչÉñ¾±£»£»£»£»£»£»£»£»¤×÷Óᣡ£¡£¡£¡£¡£¡£¡£

ͼ6. NBP¶Ô×ÔÊɵÄÒÖÖÆ×÷ÓÃ
£¨Áù£©NBPïÔ̲»±¥ºÍÖ¬·¾ËáµÄÉúÎïºÏ³É
Ö¬ÖÊ´úлÔÚά³ÖÕý³£Ï¸°û¹¦Ð§·½ÃæÖÁ¹ØÖ÷Òª£¬£¬£¬£¬£¬£¬£¬£¬ÓÐÑо¿Åú×¢£¬£¬£¬£¬£¬£¬£¬£¬¶à²»±¥ºÍÖ¬·¾ËᣨPUFA£©¼ÓÈëµ÷ÀíÌúéæÃü£¬£¬£¬£¬£¬£¬£¬£¬ÌúéæÃüÊÇÒ»ÖÖ¼ÓÈëȱѪÔÙ¹à×¢ËðÉ˵Äϸ°ûéæÃü·½·¨¡£¡£¡£¡£¡£¡£¡£¡£Ñо¿Ð§¹ûÏÔʾ£¬£¬£¬£¬£¬£¬£¬£¬NBP¿ÉÒÔÒÖÖÆ²»±¥ºÍÖ¬·¾ËáµÄÉúÎïºÏ³É;¾¶£¨Í¼3j£©£¬£¬£¬£¬£¬£¬£¬£¬Í¨¹ý¶¨Á¿ÆÊÎöҲ֤ʵÁËNBP¼ÓÈëµ½PUFAµÄÉúÎïºÏ³É;¾¶ÖУ¨Í¼7a-g£©£¬£¬£¬£¬£¬£¬£¬£¬Åú×¢ÌúéæÃü¿ÉÄÜÊÇNBP¸ÄÉÆÉñ¾¹¦Ð§µÄDZÔÚ»úÖÆÖ®Ò»¡£¡£¡£¡£¡£¡£¡£¡£±ðµÄ£¬£¬£¬£¬£¬£¬£¬£¬ROS×÷ΪÌúéæÃüµÄÖ÷ÒªÖ¸±ê£¬£¬£¬£¬£¬£¬£¬£¬ÔÚϸ°ûÄ£×ÓÖУ¬£¬£¬£¬£¬£¬£¬£¬NBPÒ²ÌåÏÖ³ö½µµÍROS£¨Í¼7hºÍi£©ºÍÖ¬ÖÊROS£¨Í¼7jºÍk£©µÄ×÷Óᣡ£¡£¡£¡£¡£¡£¡£×ÛÉÏЧ¹ûÅú×¢£¬£¬£¬£¬£¬£¬£¬£¬NBP¿ÉÄÜͨ¹ýÒÖÖÆ²»±¥ºÍÖ¬·¾ËáµÄÉúÎïºÏ³ÉÀ´ÒÖÖÆÌúéæÃü£¬£¬£¬£¬£¬£¬£¬£¬´Ó¶øÊ©Õ¹Éñ¾±£»£»£»£»£»£»£»£»¤×÷Óᣡ£¡£¡£¡£¡£¡£¡£

ͼ7. NBPÒÖÖÆ²»±¥ºÍÖ¬·¾ËáÉúÎïºÏ³É
£¨Æß£©NBP¸ÄÉÆÄÔȱѪÔÙ¹à×¢ËðÉ˵ĻúÖÆÍ¼
NBPͨ¹ýµ÷ÀíС·Ö×Ó´úл;¾¶Ê©Õ¹¶ÔMCAOСÊóÄÔȱѪÔÙ¹à×¢ËðÉ˵ÄÖÎÁÆ×÷Óᣡ£¡£¡£¡£¡£¡£¡£Ç±ÔÚµÄ×÷ÓûúÖÆ°üÀ¨ÔöÇ¿ÄÜÁ¿¹©Ó¦¡¢ïÔÌÈéËá»ýÀÛ¡¢ÒÖÖÆ×ÔÊɺ͸ÄÉÆ²»±¥ºÍÖ¬·¾ËáµÄÉúÎïºÏ³É£¬£¬£¬£¬£¬£¬£¬£¬Èçͼ8Ëùʾ¡£¡£¡£¡£¡£¡£¡£¡£

ͼ8. NBP¸ÄÉÆÄÔȱѪÔÙ¹à×¢ËðÉ˵ĻúÖÆÍ¼
Ñо¿½áÂÛ
±¾Ñо¿Åú×¢£¬£¬£¬£¬£¬£¬£¬£¬NBPͨ¹ý¸ÄÉÆÄÜÁ¿¹©Ó¦¡¢ïÔÌÈéËá»ýÀÛ¡¢¼õÇá×ÔÊɺÍÒÖÖÆ¶à²»±¥ºÍÖ¬·¾ËᣨPUFA£©ÉúÎïºÏ³ÉʩչÉñ¾±£»£»£»£»£»£»£»£»¤µÄ×÷Óᣡ£¡£¡£¡£¡£¡£¡£±ðµÄ£¬£¬£¬£¬£¬£¬£¬£¬NBP¹ØÓÚÏßÁ£ÌåÐÎ̬ºÍÌúéæÃüµÄÏà¹ØÖ¸±ê¾ù¾ßÓиÄÉÆ×÷Óᣡ£¡£¡£¡£¡£¡£¡£ÕâЩ·¢Ã÷ΪNBPÖÎÁÆÄÔȱѪÔÙ¹à×¢ËðÉ˺óС·Ö×Ó´úлÎï¸Ä±äµÄ׼ȷ¿Õ¼äÂþÑÜÌṩÁËеĿ´·¨¡£¡£¡£¡£¡£¡£¡£¡£






